前言
2026.3
2026 年新一轮深化国资国企改革方案即将制定实施,在这一关键节点,新一轮国企改革深化提升行动明确提出,要按照"规范、激励、倾斜" 一体推进要求加强薪酬管理,构建既符合中国特色现代企业制度要求,又能充分激发员工活力的市场化薪酬分配体系。本文对此进行分析研究,供央国企管理人员参考借鉴。
总体要求
"规范、激励、倾斜" 一体推进要求体现了薪酬管理改革的系统性思维:
规范是基础,强调通过标准化、制度化的管理确保薪酬分配的合规性和公平性。
激励是核心,通过建立与业绩挂钩的考核体系,完善中长期激励,打破"大锅饭",充分调动员工积极性。
倾斜是导向,强调薪酬资源向关键岗位、核心人才、重点业务倾斜,体现价值导向。
政策梳理
《关于完善中国特色现代企业制度的意见》(中共中央办公厅、国务院办公厅,2025年5月)
《关于改革国有企业工资决定机制的意见》(国务院,2018年5月)
《国有企业内部薪酬分配指引》(人力资源社会保障部、财政部,2023年)
《关于加强和改进国有企业薪酬管理的意见》(中共中央办公厅、国务院办公厅,2024年)
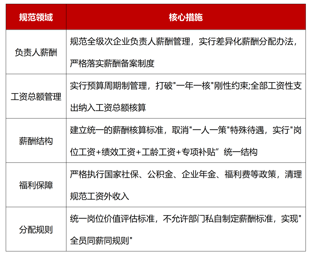
规范实施路径
1.健全制度体系:制定完善薪酬管理办法、绩效考核办法、中长期激励管理办法等配套制度。
2.强化监督机制:建立薪酬分配内部审计、纪检监察和职工民主监督 "三位一体" 监督体系。
3.实行信息公开:定期公示企业薪酬总额、负责人薪酬、岗位薪酬标准等信息,接受员工监督。
4.严格违规问责:对超标准发放薪酬、违规发放工资外收入等行为严肃追责问责。
激励:激活员工价值创造的内生动力
激励是薪酬管理的核心功能,重点是建立与价值贡献强绑定的薪酬分配机制,打破 "平均主义" 和 "大锅饭"。激励机制核心设计如下:
1.短期激励:绩效薪酬精准挂钩。
▼差异化考核:实行 "一类一策、一企一策",针对不同岗位、不同层级设置差异化考核指标;
▼浮动比例优化:降低固定工资占比,提高绩效工资、专项奖金等浮动部分占比,同一岗位因绩效不同收入差距可达 2-3 倍;
▼超额利润分享:对承担国家重大专项的企业,研发团队可提取成果转化收益的 30% 以上作为奖励。
2.中长期激励:绑定企业长期发展
▼股权激励:对符合条件的核心骨干人才实行限制性股票、股票期权等股权激励分红激励:科技型企业可实施岗位分红、项目分红,激励额度可放宽至企业净利润的 15%;
▼项目跟投:对重大投资项目,鼓励核心团队跟投,实现风险共担、利益共享;
▼回溯补偿:对在基础研究等领域做出历史性贡献但此前薪酬未充分体现的人才,给予回溯性薪酬补偿。
3.专项激励:聚焦关键领域突破
▼科技创新激励:设立研发专项奖励,对专利转化、成果产业化等给予额外奖励;
▼技能提升激励:建立技能等级与薪酬挂钩机制,鼓励员工提升职业技能;
▼突出贡献激励:对在重大项目、重大改革、重大风险处置中做出突出贡献的团队和个人给予专项奖励。
倾斜:夯实企业发展的人才基础
倾斜是薪酬管理的战略导向,核心是向关键岗位、核心人才和艰苦一线倾斜,解决 "干好干坏一个样、干多干少一个样" 的问题。
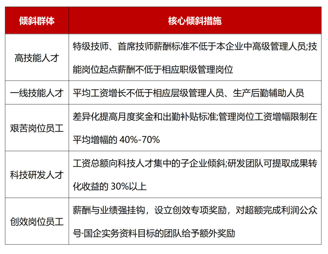
1.倾斜重点群体与措施
2.倾斜实施保障
▼工资总额倾斜:集团公司分配工资总额时,提高倾斜群体集中子企业的分配比重;
▼薪酬增量倾斜:工资总额增量优先向倾斜群体分配,确保其工资增长幅度高于其他群体;
▼专项补贴倾斜:设立艰苦岗位补贴、技能提升补贴、科技研发补贴等专项津贴;
▼职业发展倾斜:畅通倾斜群体职业发展通道,打破技能人才职业发展 "天花板";【3月24日-27日广州市4月21-24日 西安市】人力资源创新管理、"三定"方案编制、人才结构优化与人才梯队建设及国企工资总额管控下薪酬绩效管理实务研讨班
一体推进:实现三者协同发力的关键路径
"规范、激励、倾斜" 不是简单的叠加,而是要形成相互支撑、相互促进的有机整体。协同推进机制包含以下三个方面:
1.制度协同
▼将激励和倾斜措施纳入规范的制度框架内,确保所有薪酬分配行为都有章可循。
▼建立 "规范为基、激励为核、倾斜为向" 的薪酬管理制度体系,明确三者的边界和衔接方式。
2.目标协同
▼以企业战略目标为导向,将规范、激励、倾斜措施与企业核心功能提升、核心竞争力增强紧密结合。
▼建立 "薪酬分配 - 绩效提升 - 价值创造 - 薪酬增长" 的良性循环机制,实现员工与企业共同发展。
3.操作协同
▼先规范后激励:在规范薪酬管理基础上实施激励措施,确保激励公平公正;
▼激励中体现倾斜:在设计激励机制时,向关键岗位和核心人才倾斜,提高激励精准度;
▼倾斜时坚守规范:倾斜政策必须在规范框架内实施,避免因倾斜导致新的分配不公。

版权所有:中研国培企业管理中心
咨询热线:15300010085(微信同号)
18801096558(微信同号)
邮箱:zygp_pxb@126.com
网址:www.zygp001.com
Q Q:471591198
京ICP备2023027197号-1

(扫一扫,添加微信)